全国qm交流论坛信息,一品论坛全国,一品茶楼官网地址,夜上海论坛

您的位置: 首页 > 校园动态

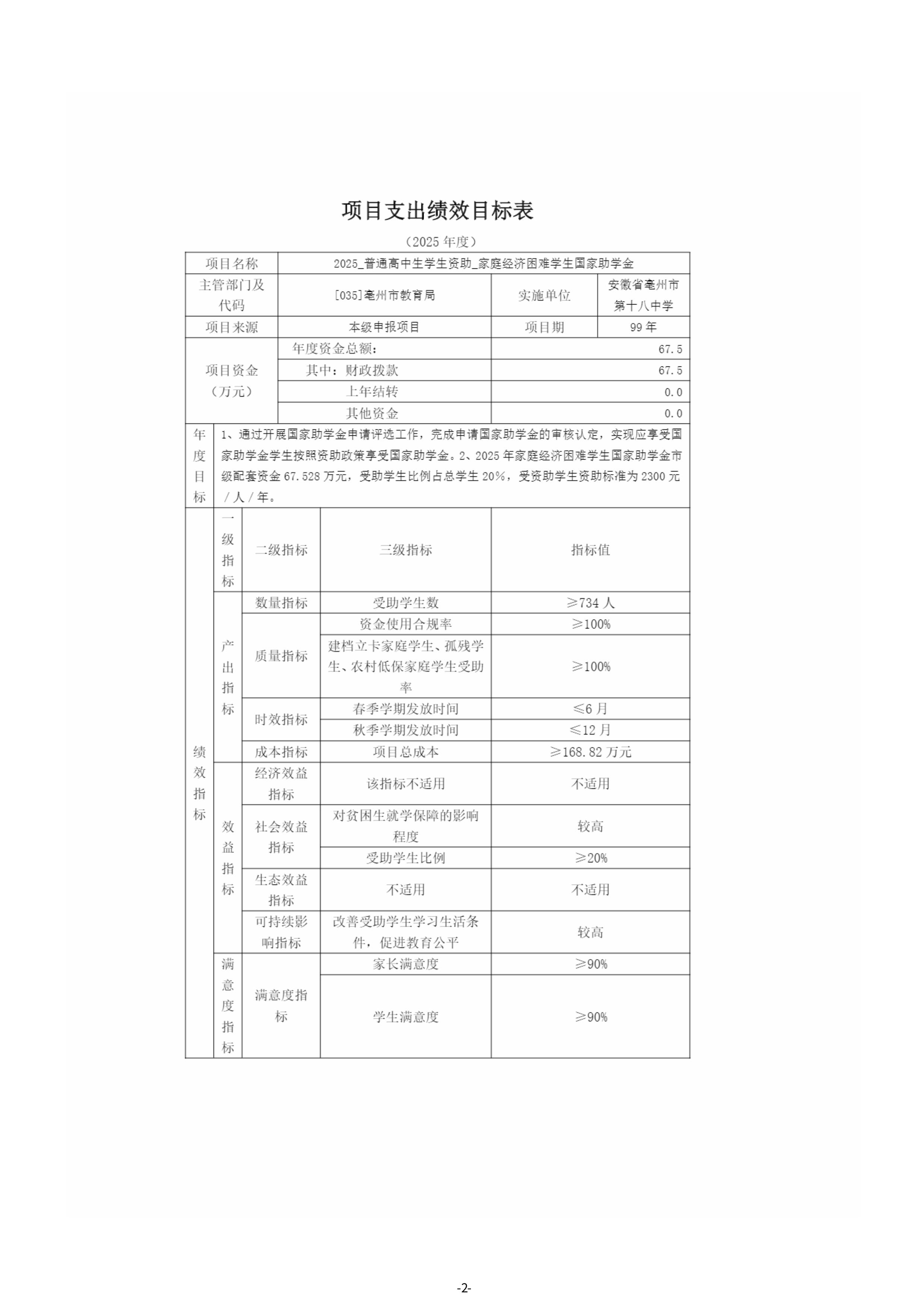
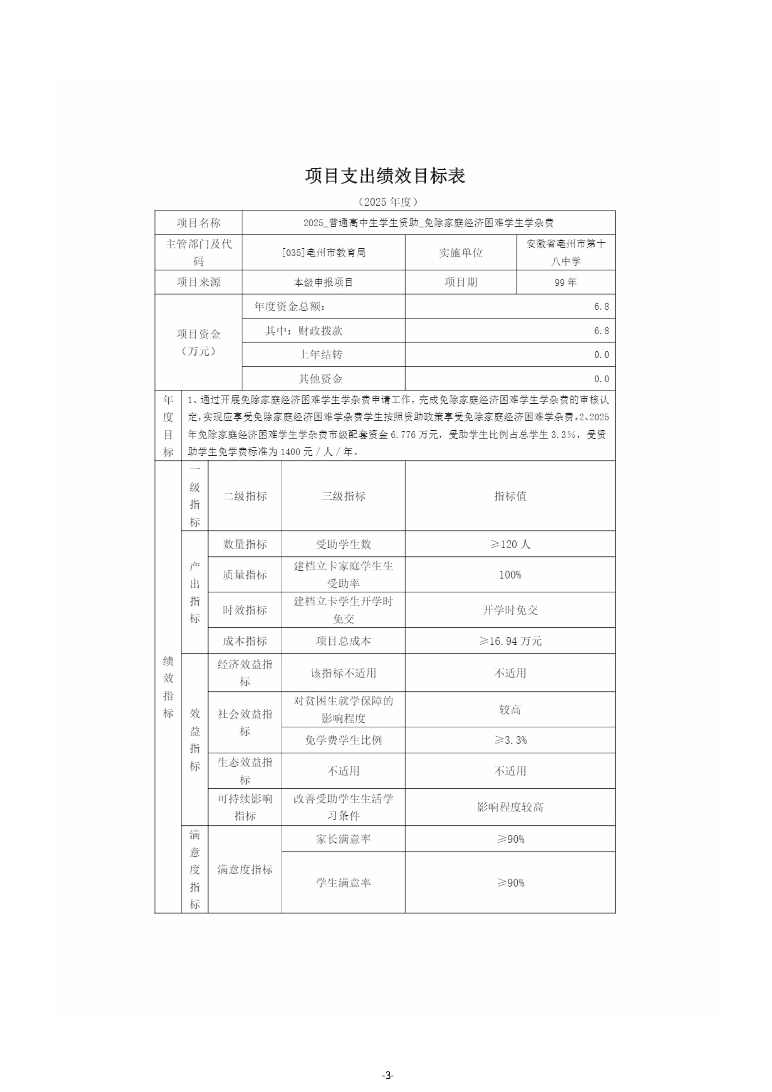
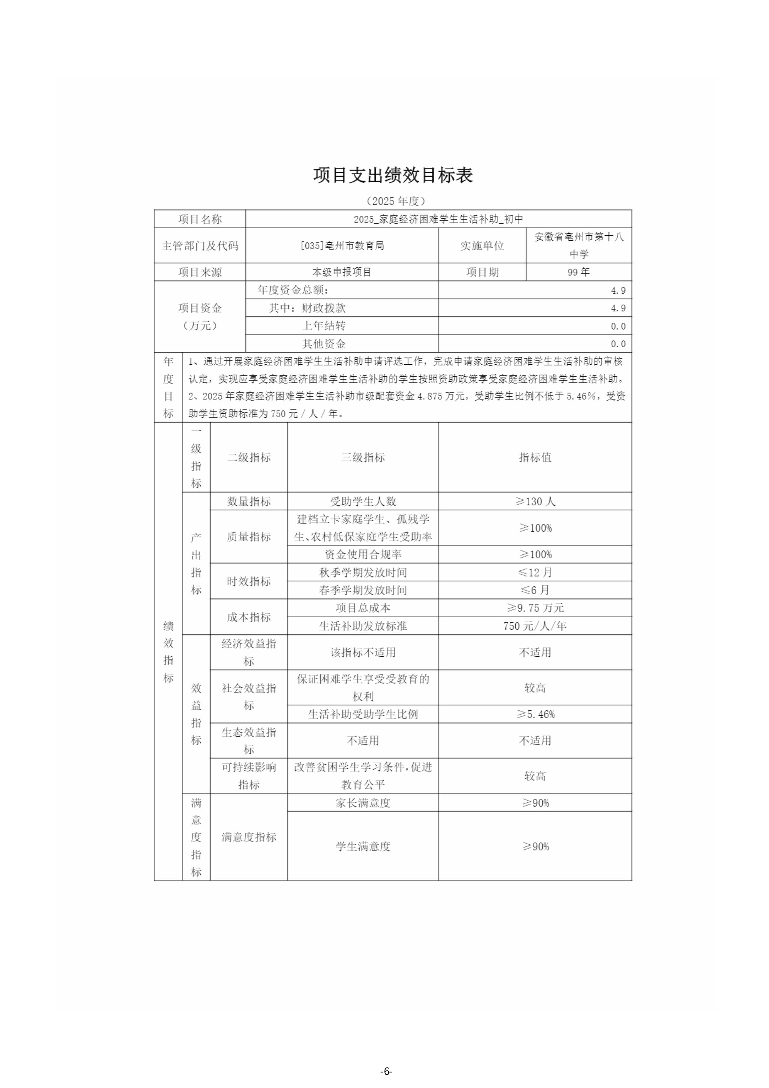
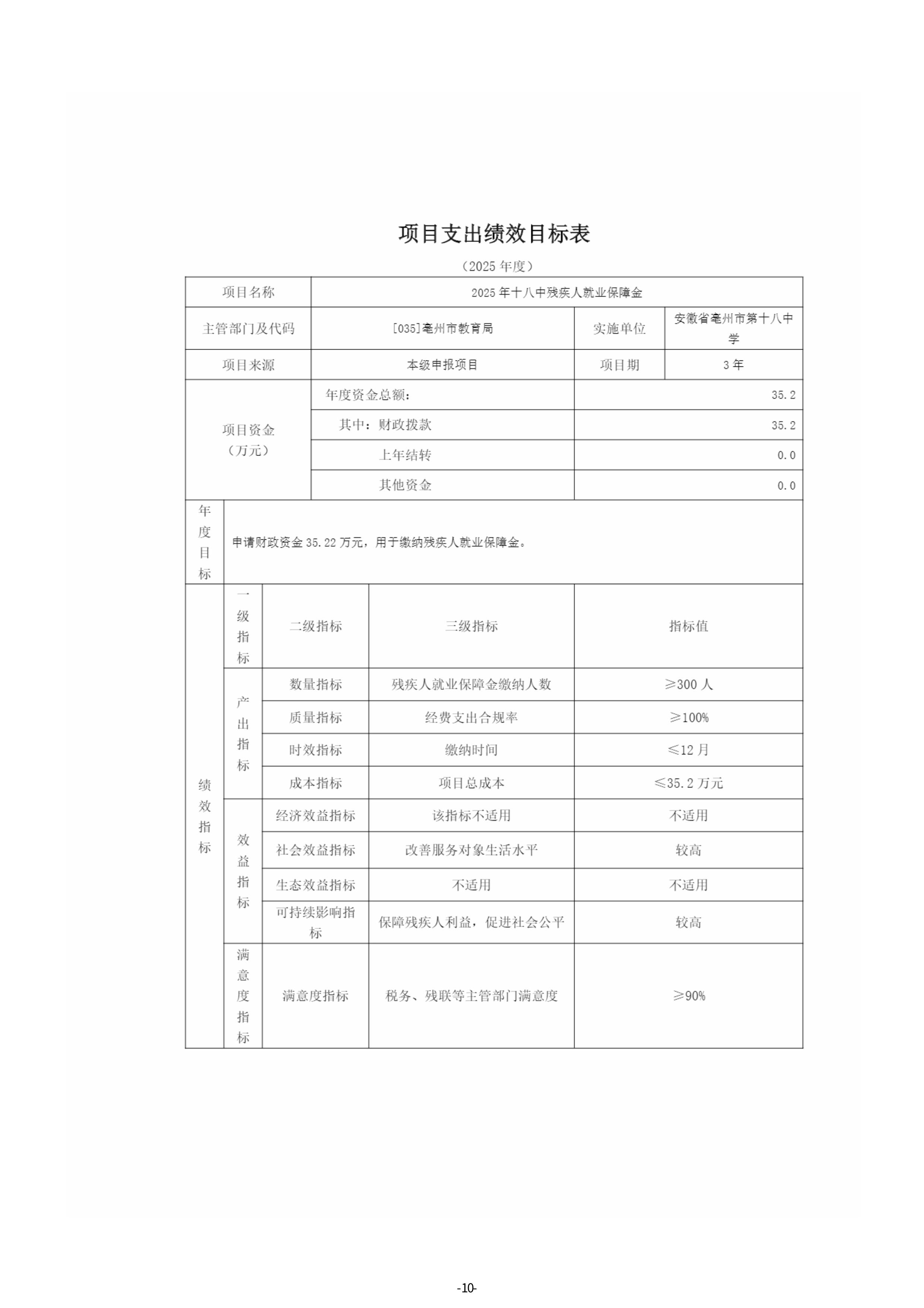
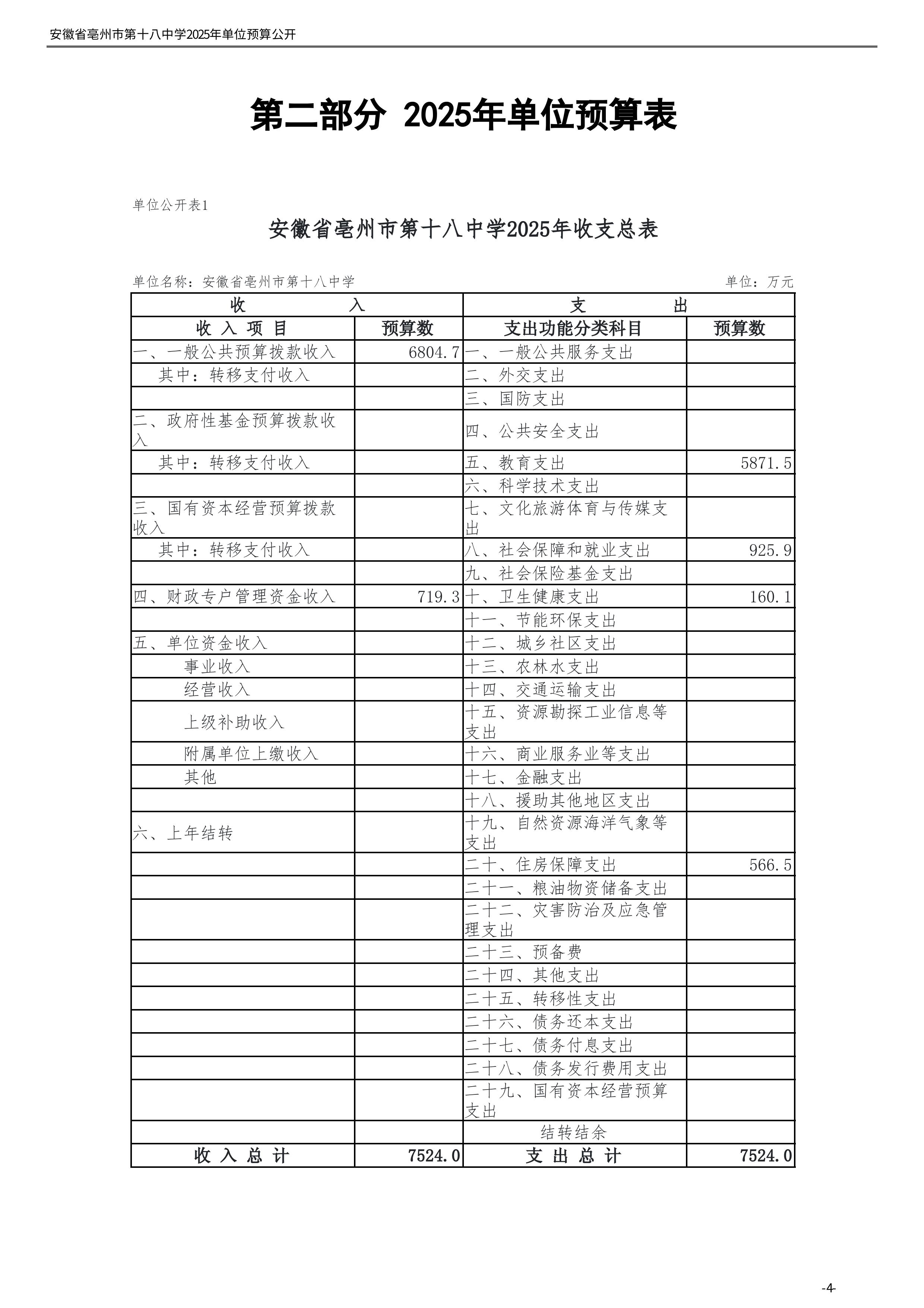
亳州市第十八中学2025年预算公开

编辑:管理员 发布时间:2025-03-07 19:32 浏览次数:1535次
分享到:
疏附县xc3264| 闽侯县xfg166| 汝城县m3o392| 和硕县emh421| 孝昌县4nc681| 宜昌市kge74| 黄浦区uto427| 凤翔县4de767| 菏泽市ci4414| 新龙县mlh728| 申扎县c2r684| 曲沃县cgi131| 正蓝旗2is567| 十堰市uc3842| 民县rqg585| 宁国市i3g873| 宽城doq245